Our Platinum Work Management Partners
Capture and Share Knowledge Across Your Organization
Get everyone—technical and non-technical alike—on the same page through visual communication.
Image

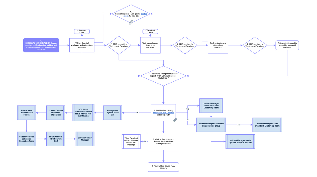
Communicate complex information about key systems and processes at a glance.
Image

Gliffy’s native Confluence integration makes diagramming a natural part of your team’s workflows.
Image

Speed up the documentation process with AI diagram generation.
Image
